არაფორმაღური განათლება
სასწავლო ბაზა
ბიბლიოთეკა
კონტაქტი
მთავარი
კოლეჯის შესახებ
კოლეჯის მისია
ჰიმნი
კოლეჯის დებულება
სტრატ. დაგეგმ. მეთოდოლოგია
სტრატეგიული დაგეგმვა
სტრატეგიული (7წლიანი) გეგმა
სამოქმედო (1წლიანი) გეგმა
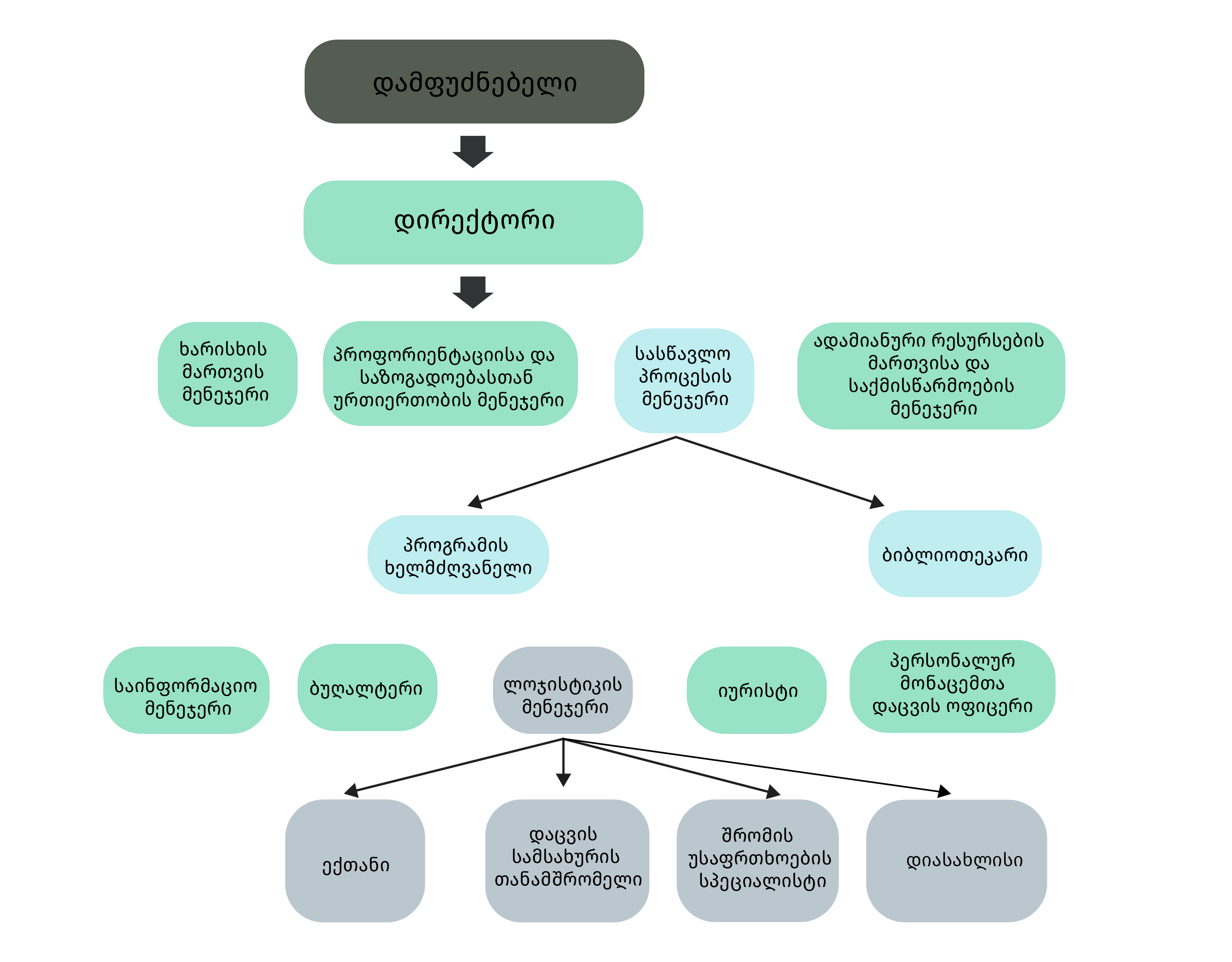
კოლეჯის სტრუქტურა
შიდა რეგულაციები
კოლეჯის სიმბოლიკა
სიახლეები
სწავლება
კატალოგი (ანონსი)
პროფესიული პროგრამები
საექთნო განათლება
სასერტიფიკატო პროგრამები
რეგიონალური ტურისტული მეგზური (ქართულენოვანი)
ბიბლიოთეკა
ხარისხის უზრუნველყოფა
პროგრამების განხორციელების ინსტრუქცია
ვერიფიკაციის მექანიზმი
ხარისხის მექანიზმი და გამოკითხვის ფორმები
სტუდენტებისა და კურსდამთავრებულების კვლევის მეთოდოლოგია
სტუდენტური სერვისები
სტუდენტების უფლებების დაცვა
მთავარი
კოლეჯის შესახებ
›
სიახლეები
სწავლება
›
ხარისხის უზრუნველყოფა
›
სტუდენტური სერვისები
›
კოლეჯის სტრუქტურა
კოლეჯის სტრუქტურა